由全国大学生生命科学竞赛委员会、高等学校国家级实验教学示范中心联席会及《高校生物学教学研究(电子版)》主办,青岛科技大学承办的第八届全国大学生生命学科竞赛(创新创业类)于2023年7月26日圆满落幕。本届竞赛自2023年3月启动以来,共有来自505所高校的6121个项目、38007名师生报名参加,参加项目数和人数为历届之最。

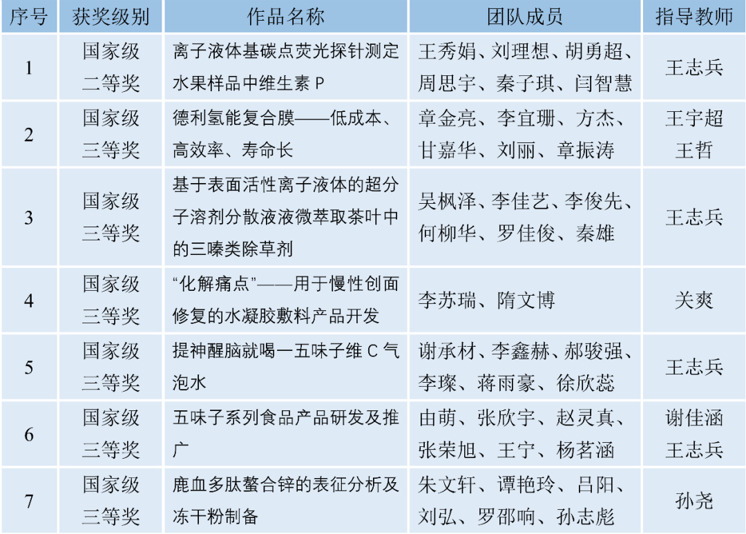
我院共有27支队伍参赛,经过资格审查、网络评审、现场答辩等环节,由我校化学与生命科学学院王志兵老师指导,王秀娟等同学完成的《离子液体基碳点荧光探针测定水果样品中维生素P》荣获国家级二等奖,由王宇超和王哲老师共同指导、章金亮等同学完成的《德利氢能复合膜——低成本、高效率、寿命长》等6项作品荣获国家级三等奖。另外,我校参赛团队还荣获省级一等奖1项、二等奖6项、三等奖6项。

本届竞赛在学院领导的关心和师生的共同努力下,圆满完成了今年的比赛任务,获得佳绩。充分展示了我院学子优秀的科学素养以及学院长期以来重视学生实践能力和创新能力培养的良好成效。通过以赛促学、以赛促练,全面提升了学生的综合素质,为未来升学和岗位实践打下了坚实基础。