一、专业介绍
长春工业大学广告学专业成立于2002年,基本修业年限为四年,授予文学学士学位。专业获得省级教学成果奖1项,组织指导学生参加全国大学生广告艺术大赛等各项学科竞赛,共获得国家级一等奖6项,二等奖16项,三等奖27项,连续五届获“大广赛”全国优秀院校奖,共有8个策划团队进入“中国大学生好创意”现场总决赛,总成绩在国内名列前茅。
广告学专业教师现有教授1人,副教授2人,讲师5人;博士学历2人,硕士学历6人;省级教学名师1人,省级师德标兵1人,长春工业大学黄大年式教师团队。
专业立足于新闻传播学、市场营销学等多学科交叉生长点,以培养学生创意、策划能力为突出特色。形成以“‘教、赛、练’三元互促”为运行机制,“3+2+1模式”为培养特色的人才培养模式。在系统掌握学科专业理论知识基础上,通过第一、第二、第三课堂结合,强化学生广告实务技能,培养具备广告学理论知识和实践能力的应用型人才。
二、培养目标
本专业以广告策划与创意为核心,培养学生成为具备健全人格和社会责任,适应社会需要的德、智、体、美、劳全面发展,具备广告、营销、传播的基本理论基础,掌握传播学、营销学、社会学、心理学、视听传达等学科的基本知识和基本技能,熟悉现代化技术手段的应用型人才。毕业后具备市场调查研究、消费者行为分析、广告策划、广告创意、媒介策略制定与实施、新媒体营销等方面的基本能力。
培养目标1:培养学生解决复杂问题的能力。能够对本专业领域复杂问题进行综合分析和研究,并提出相应对策或解决方案。
培养目标2:着重培养学生较强的业务动手能力和实践创新能力,特别具备扎实的广告策划理论知识和突出的策划实务能力,善于利用现代化信息工具分析并解决问题。
培养目标3:培养人才能够在新闻媒介机构、广告公司、市场咨询机构、新媒体营销部门、企事业单位和文化创意产业部门及其他相关机构,从事广告策划与创意、新媒体运营传播、品牌建设与传播、市场营销等方面工作。
培养目标4:培养学生具有良好的语言表达、沟通,团队协作、组织协调等基本能力,良好的外语交流、写作能力。
培养目标5:具有国际化视野,能够关注相关领域国际前沿问题,了解业界发展的国内外趋势。
培养目标6:具备自主学习和终身学习意识,具备创新潜力和创业意识,成为可持续发展的创新人才。
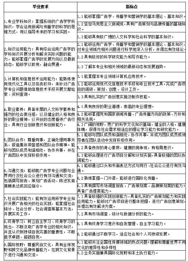
三、毕业要求与指标点分解
学习广告学及相关交叉学科的基本理论和知识,接受科学研究方法、策略分析能力、创意思维模式以及业务协作意识等方面的基本训练,具备市场调查研究、消费者行为分析、广告策划、广告创意、媒介策略制定与实施、新媒体营销等方面的基本能力。

四、毕业要求对培养目标的支撑

五、学制与修业年限
标准学制:4年
修业年限:4—6年
六、授予学位
授予学位:文学学士学位
七、主干学科、核心知识领域与核心课程
主干学科:新闻传播学、市场营销学
核心知识领域:传播学概论与马克思主义新闻观是广告学专业的理论价值核心;市场营销学与整合营销传播是广告学专业应用的重要领域
核心课程:广告学概论、传播学概论、市场营销学、平面广告设计、广告文案写作、广告心理学、整合营销传播、广告策划与创意
八、特色课程
产学研合作课程:广告策划与创意
专业综合设计类课程:专业综合实训1、专业综合实训2、专业综合实训3、专业综合实训4